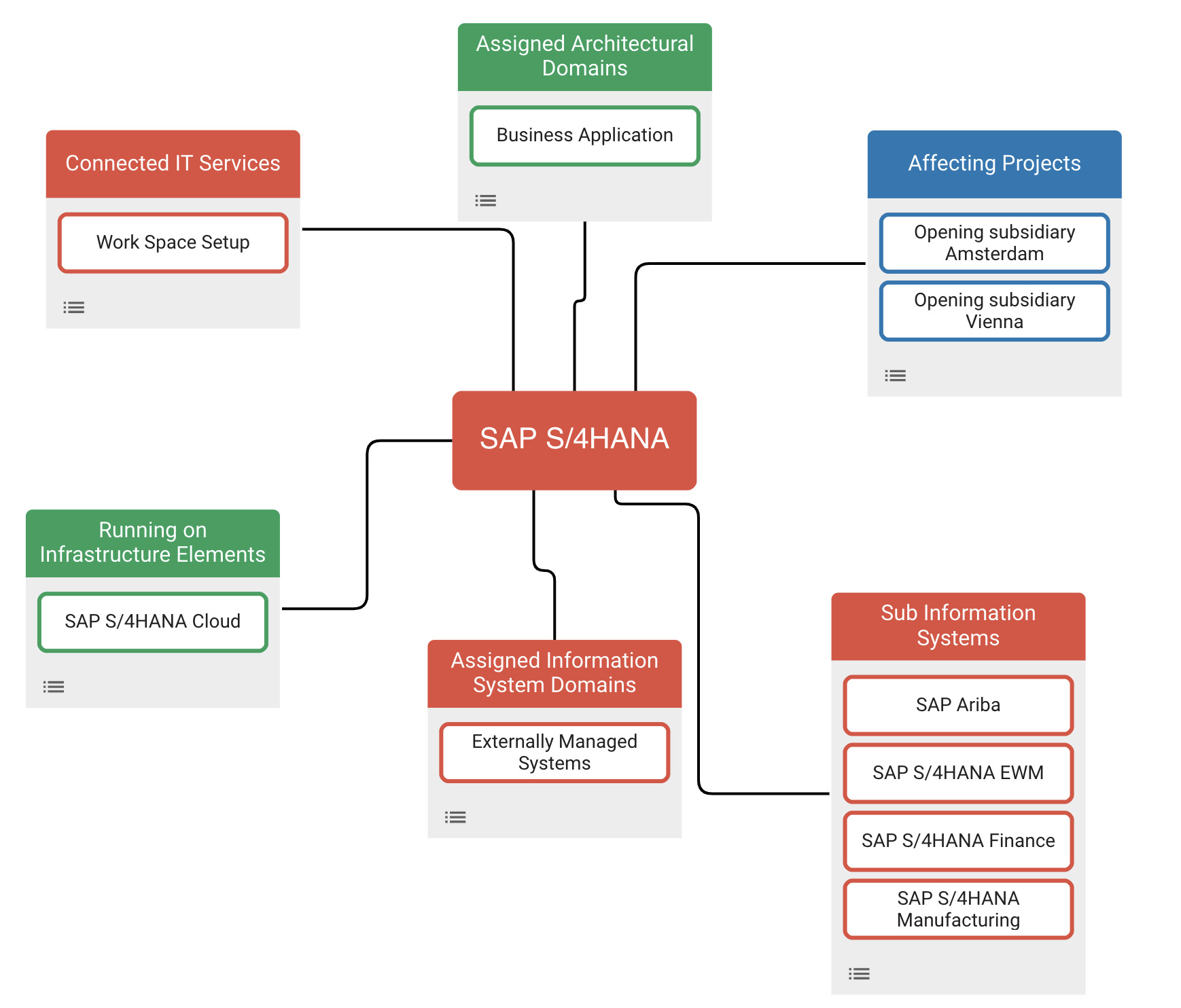
Navigator
Explore the relations between elements by using the navigator. This visualization displays a building block at its center and shows all related elements grouped by relation type. It is possible to re-center to a different element, enable a deep-dive and expand the visualization further and even create new elements and relations, all from within the navigator.
Example use case
You want to prepare for a software migration project by understanding all dependencies of the information system in question within the organization. Which departments need to be notified, which processes might be impacted?

Configuring a starting point
Start by selecting a building block as the starting point or root element. The visualization will display all relations and self-relations of that element, grouped by relation type. When hovering over a connected element, clicking on the navigator icon next to it to changes the starting point to that element. This way, you can visually explore your building blocks and their relations.
It is possible to further customize the visualization of each individual building block type by applying filters, sorting, and coloring. This customization stays active even when changing the starting point.

Switching to deep-dive mode
Deep-dive mode can be enabled to display the relations of two or more elements at the same time. Once deep-dive is enabled, a click on the “expand” icon next to each element name adds the relations of this element to the current visualization. The layout will re-adjust to make space for the additional elements.

Creating new elements and editing relations
Clicking on the “edit” or “new” icons on the bottom left of every relation group opens a pop-up to create a new element. Any element created in this way is automatically connected to the root element via the appropriate relation.
Additional display options
Show empty groups: By default, relation types with no elements are hidden. Enabling this setting shows these empty groups regardless.
Show/hide groups: Every relation type has a checkbox and can be shown or hidden individually. This setting is not available for deep-dive mode.